Linke Lenkerschaltereinheit gesucht.

Re: Linke Lenkerschaltereinheit gesucht.

Beitragvon andi » Di 11 Apr, 2023 09:06

motorang hat geschrieben:Das muss glaub ich nur gleichzeitig mit dem Abblindlicht leuchten, als Ausfallsicherung. Ich weiß nicht ob das separat schaltbar sein muss. Kann eigentlich nicht sein, an meiner Enfield Himalayan ist das auch parallel geschaltet, bei Zündung an ist Abblendlicht an, eine Parkstellung gibt es nicht.
Gryße!
Andreas, der motorang

So is es
Lg
Andi
erfolgloser Russenkurbelwellenfeinwuchter, und anerkannter Legastheniker.
Wer einen Rechtschreibfehler findet, darf ihn behalten :-)
Benutzeravatar
andi
Vielschreiber
 
Beiträge: 6800
Registriert: So 18 Nov, 2007 19:52
Wohnort: Ardagger Markt (Österreich)

Re: Linke Lenkerschaltereinheit gesucht.

Beitragvon vitaminski » Di 11 Apr, 2023 09:17

Sers Uwe,
bei der Schalteinheit der Bullet nach 2002 werden deine Anforderungen erfüllt!
https://accessories.hitchcocksmotorcycles.com/2214?qty=1&continue_url=https%3A%2F%2Fwww.hitchcocksmotorcycles.com%2Fpartsbook-pages%2F7081
Da sind zwei Leitungen fürs Standlicht vorgesehen... eine leuchtet bei Abblendlicht und die andere ist separat.
Dezent ist die Armatur mit ca 40mm Breite halt nicht.
Habidere Andi


Es muss nicht schnell sein, es genügt, wenn es sich schnell anfühlt!
Benutzeravatar
vitaminski
Wenigschreiber
 
Beiträge: 155
Registriert: Fr 01 Mai, 2020 11:11
Wohnort: Lienz

Re: Linke Lenkerschaltereinheit gesucht.

Beitragvon AIAndy » Di 11 Apr, 2023 12:01

Nö - kein separat geschaltetes Standlicht beim Russen. Einzelgenehmigung LR Vorarlberg
Das Leben ist zu kurz um TÜV geprüfte Motorräder zu fahren!
Benutzeravatar
AIAndy
ehemals Atisgrub
 
Beiträge: 3883
Registriert: Di 14 Jun, 2005 08:19
Wohnort: Weisskirchen OÖ

Re: Linke Lenkerschaltereinheit gesucht.

Beitragvon Lederclaus » Di 11 Apr, 2023 14:02

motorang hat geschrieben:
andi hat geschrieben:
KNEPTA hat geschrieben:Ich probier es jetzt mit dem €15 Trumm von Yamaha FZR irgendwas...

Danke
Uwe


Von Dnepr nicht's im Fundus ?


Stimmt, so russische Nachbauteile könnten passen. 30 Euronen plus Versand aus Hamburg.
Ziemlich dezent. Aber wie gut die funktionieren?

https://www.ural-zentrale.de/de/fahrwer ... lu-poliert
https://www.ural-zentrale.de/de/fahrwer ... ks-schwarz

Gryße!
Andreas, der motoang

Ural-zentrale.de ist Hof-Klinger, nicht Hamburg. Die heißen ural-hamburg.de.
Macht kaum einen Unterschied bei der Qualität, aber es ist halt ein Unterschied wie Hofer und Billa :-D
Look!
Is it a Stock Broker?
Is it a Quantity Surveyor?
Is it a Church Warden?
No! It´s Bicycle Repairman!
Lederclaus
Vielschreiber
 
Beiträge: 4340
Registriert: Mi 04 Feb, 2009 20:14

Re: Linke Lenkerschaltereinheit gesucht.

Beitragvon KNEPTA » Di 11 Apr, 2023 15:10

Separates Standlicht Knepta. Warnblinkanlage.
Russe und Salz, dann zerfallt´s !
Bdd. Ein Tag wie eine Woche.
Nix is gölber wie Gölb wie Gröllgölb sölber

Membää der KOG, Sektionsdirektor Alpen, Berge und Zeuch
Benutzeravatar
KNEPTA
AiA Sektionschef
 
Beiträge: 19001
Registriert: Do 09 Jun, 2005 12:57
Wohnort: Niklasdorf

Re: Linke Lenkerschaltereinheit gesucht.

Beitragvon motorang » Di 11 Apr, 2023 15:19

Warnblinkanlage? Hat bei meinen Typisierungen nie wen interessiert. Schadet aber nicht.

Bin gespannt wie die von der FZR tut.

Gryße!
Andreas, der motorang
-------------------
Beim Aufstehen helfen lassen, Krönchen richten, weiterfahren !! (nur langsamer ...)
Benutzeravatar
motorang
Site Admin
 
Beiträge: 23215
Registriert: Do 09 Jun, 2005 08:49
Wohnort: Graz

Re: Linke Lenkerschaltereinheit gesucht.

Beitragvon WernerLE » Di 11 Apr, 2023 21:00

etwas spät gesehen

muz_elektrik.pdf
(171.14 KiB) 140-mal heruntergeladen


der von MZ Baghira/Mastiff sollte auch deinen Anforderungen entsprechen, das ist was gutes italienisches
hier der Schaltplan
kann bei Bedarf auch Fotos machen
Benutzeravatar
WernerLE
Wenigschreiber
 
Beiträge: 311
Registriert: So 07 Nov, 2010 00:43
Wohnort: Eulachtal

Re: Linke Lenkerschaltereinheit gesucht.

Beitragvon KNEPTA » Fr 21 Apr, 2023 19:19

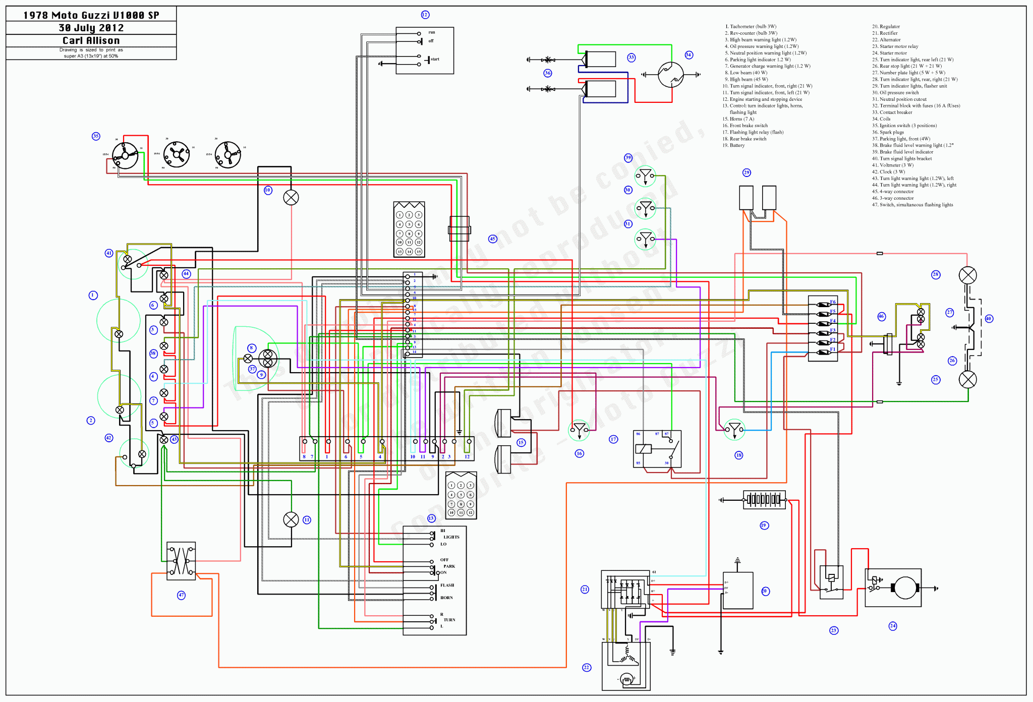
Der Schalter is da. Innen neuwertig.
Aaaaber...da hab ich ein Problem.
Das Zündschloß hat 3 Stellungen.
Stellung eins schickt Energie zum Guzzi Lichtschalter. Der schickt diese in der Stellung Standlichtlicht zum Standlicht. In der Stellung Fahrlicht schaltet der Schalter das Stand- ab und das Fahrlicht nicht ein.
Man kann den Schlüssel abziehen.
Bei Stellung Zwei ist alles abgeschalten und der Schlüssel läßt sich abziehen.
Bei Stellung 3 wird alles mit mit Strom versorgt. Die eine Standlichtleitung versorgt das Standlicht, eine Leitung Fahrlicht, Hupe, Lichthupe, den vorderen Bremslichtschalter die Zündung und ja wirklich , manchmal auch das Standlicht. Wenn der Lichtschalter auf Standlicht geschaltet wird, versorgt die Leitung, die auch bei Stellung 1 das Standlicht versorgt, wiederum nur dieses. Wenn der Schalter auf Fahrlicht geschaltet wird, und jetzt kommt es, wird die eigentliche Standlichtleitung vom System getrennt und das Standlicht jetzt von der Gesamtleitung auf der alles hängt mitversorgt. Verständlich... :ugly:

Der Schalter schaltet bei Schlüsselstellung 3
zwischen den beiden Leitungen hin und her.
So gehen 4 Leitungen nur zum Schalter der für Standlicht und Fahrlicht zuständig ist.
Der neue Schalter hat aber nur drei Anschlüsse. Geschaltetes + und die zwei Versorgungsleitungen für Stand- und Fahrlicht...
Wenn ich jetzt das Geschaltene + von Stellung 1 hernehme und den Schalter damit versorge kann ich auch bei abgezogenem Schlüssel in Stellung Fahrlicht starten und wegfahren und hab alles eingeschaltet. Wenn ich die Leitung von Stellung 3 nehme hab ich nur Standlicht bei steckendem Schlüssel verwenden...
Bdd a Roman...noch Fragen ? Besser, Lösungen...und jetzt nicht dass i des net brauch oder bei uns is des net notwendig...ich muss mit der Elspeth zur MÖandesregierung und hab bei der Demm erlebt wie besch... des is...
Russe und Salz, dann zerfallt´s !
Bdd. Ein Tag wie eine Woche.
Nix is gölber wie Gölb wie Gröllgölb sölber

Membää der KOG, Sektionsdirektor Alpen, Berge und Zeuch
Benutzeravatar
KNEPTA
AiA Sektionschef
 
Beiträge: 19001
Registriert: Do 09 Jun, 2005 12:57
Wohnort: Niklasdorf

Re: Linke Lenkerschaltereinheit gesucht.

Beitragvon motorang » Sa 22 Apr, 2023 02:57

Uwe, Du stehst Dir da selbst im Weg. Aufgeräumten Lenker kriegst Du auch so hin ...
Bitte schließ alles so an wie es gehört, ohne Standlicht, wegfahrsperrend.

Und dann mach IRGENDWO am Rahmen oder unter dem Tank einen Kippschalter oder sonstwas hin, der NUR das Standlicht schaltet. Direkt ab Batterie.

Gryße!
Andreas, der motorang
-------------------
Beim Aufstehen helfen lassen, Krönchen richten, weiterfahren !! (nur langsamer ...)
Benutzeravatar
motorang
Site Admin
 
Beiträge: 23215
Registriert: Do 09 Jun, 2005 08:49
Wohnort: Graz

Re: Linke Lenkerschaltereinheit gesucht.

Beitragvon andi » Sa 22 Apr, 2023 11:17

Ich hab deinen "Roman" ned ganz gelesen geschweige denn verinnerlicht :wink:
Ich brauch da immer einen Schaltplan, oder ein "Schaltschema" des Zyndschloss.

Was ich verstanden habe, wie ich meine, die Armatur ist dafür ausgelegt, das das Zyndschloss das Standlicht schaltet.
Du kannst das mit der Zyndung kombinieren. Zyndung an = Standlicht. So will das auch der Gesetzgeber.
Und mit Zündung an, kannst auch den Schalter versorgen, der verteilt auf Abblend oder Fernlicht, das hat der Gesetzgeber auch so vorgesehen.

Alles andere sind Relikte aus vergangenen Tagen.
Kann man machen, wird aber nicht gefordert.

Bei der Jialing wird beim ansteuern des Startermotor, das Licht abgeschaltet, ganz einfach über Relais (ich hab die Elektronik dort rausgeworfen)
Spannung liegt am Startermotor an, Relais zieht an und unterbricht den Lichtstromkreis.
Ja, und das Standlicht wird via Diode vom Rest getrennt, damit nicht die Zündung mitversorgt wird, wenn man nur das Standlicht einschaltet.
Des is keine Dnepr, bei der Guzzi wird die Lima funktionieren, und wennst magst kannst du dir einen stärkeren Akku im BW verbauen.

Ansonsten kannst du die Stromkreise mit Dioden trennen oder verbinden um das Zyndschloss besser nutzen zu können.
Wenn schon Dioden, dann würde ich eine Kombination aus Dioden und Relais präferieren, Dioden sind bei Kurzschlüssen/Überlastung sehr anfällig.

Und nicht darauf verzichten ein paar Sicherungen zu verbauen. Nur eine ist sch......... wenn die durchbrennt hast ned mal mehr einen Zyndfunken.
Und vielleicht is nur das Rücklicht hin, war bei der AWO vom Justus so .
Da war eine Zunge gebrochen, und hat sporadisch einen Kurzschluss mit Zündung aus verursacht.
lg
Andi
erfolgloser Russenkurbelwellenfeinwuchter, und anerkannter Legastheniker.
Wer einen Rechtschreibfehler findet, darf ihn behalten :-)
Benutzeravatar
andi
Vielschreiber
 
Beiträge: 6800
Registriert: So 18 Nov, 2007 19:52
Wohnort: Ardagger Markt (Österreich)

Re: Linke Lenkerschaltereinheit gesucht.

Beitragvon KNEPTA » Sa 22 Apr, 2023 13:34

Viel kürzer is dein Roman auch net... :floet:
Inhaltlich hilft mir des nix weil Thema verfehlt.
Ein Parklicht ohne Zündung hab ich bei allen mehrspurigen Fahrzeugen mit denen ich zu tun hab und da sind Bj. 2022 dabei die eher nicht Relikte aus der Vergangenheit sind Es is so wie es ist. Das Zündschloss bleibt...ich verzichte auf Parklicht ohne Zündung...wenn sie bei der Typisierung draufbestehen rüst ich nach
Zusammen mit derWarnblinkanlage...
Danke.
Dateianhänge
1000SP_1978.gif
Russe und Salz, dann zerfallt´s !
Bdd. Ein Tag wie eine Woche.
Nix is gölber wie Gölb wie Gröllgölb sölber

Membää der KOG, Sektionsdirektor Alpen, Berge und Zeuch
Benutzeravatar
KNEPTA
AiA Sektionschef
 
Beiträge: 19001
Registriert: Do 09 Jun, 2005 12:57
Wohnort: Niklasdorf

Re: Linke Lenkerschaltereinheit gesucht.

Beitragvon andi » Sa 22 Apr, 2023 15:21

KNEPTA hat geschrieben:Viel kürzer is dein Roman auch net... :floet:
Inhaltlich hilft mir des nix weil Thema verfehlt.
Ein Parklicht ohne Zündung hab ich bei allen mehrspurigen Fahrzeugen mit denen ich zu tun hab und da sind Bj. 2022 dabei die eher nicht Relikte aus der Vergangenheit sind Es is so wie es ist. Das Zündschloss bleibt...ich verzichte auf Parklicht ohne Zündung...wenn sie bei der Typisierung draufbestehen rüst ich nach
Zusammen mit derWarnblinkanlage...
Danke.


Na Themenverfehlung sehe ich nicht :wink: Was du da beschreibst, lässt sich mit den Dioden realisieren.
Das ist bei der Jialing so gelöst, damit in der Parkposition das restliche Bordnetz nicht mitversorgt wird.
Analog lässt sich das auf deine Anforderungen anwenden.
Das Abblendlicht läßt sich außer in der Parkposition nie abschalten.
Tut mir Leid wenn ich dir damit nicht geholfen habe.

Vielleicht von Interesse

Beleuchtung : KFG § 15 (3), (4); KDV §§ 10 ff

Motorräder (Klasse L3e) müssen mit folgenden Beleuchtungs- und Lichtsignaleinrichtungen ausgerüstet sein:

1 oder 2 Scheinwerfer für Fernlicht
1 oder 2 Scheinwerfer für Abblendlicht
2 Fahrtrichtungsanzeiger auf jeder Seite
1 oder 2 Bremsleuchten
1 oder 2 Begrenzungsleuchten (Stadt-, Stand-, bzw. Parklicht)
1 oder 2 Schlussleuchten
1 Kennzeichenleuchte
1 nicht dreieckiger Rückstrahler hinten (rot)

Kontroll-Leuchte für Fernlicht: Farbe: blau; Symbol: nach links gerichteter Scheinwerfer mit 5 Streifen.
Kontroll-Leuchte für Blinklicht: Farbe: grün; Symbol: 2 Pfeile nach links bzw. rechts gerichtet, Blinkfrequenz: phasengleich 1-2 mal pro Sekunde (gelbrot).

Seitliche gelbrote Rückstrahler an Motorrädern sind nicht mehr obligatorisch. (Zusatzbeleuchtung)

Anordnung der Fahrtrichtungsanzeiger (Auszug EU-Richtlinie)
vorne:

Mindestabstand zwischen den leuchtenden Flächen 240 mmm,
außerhalb der senkrechten Längsebenen die die Außenkanten der leuchtenden Fläche des (der) Scheinwerfer berühren;
Einschlagbewegungen der Lenkvorrichtung dürfen mitvollzogen werden,
Zusammenbau mit einer oder mehreren Leuchten ist zulässig.

hinten:

Mindestabstand zwischen den Innenrändern der leuchtenden Flächen 180 mm,
Höhe mindestens 350 mmm und höchstens 1200 mm über den Boden.

Motorräder mit Beiwagen (Klasse L4e) müssen mit folgenden Beleuchtungs- und Lichtsignaleinrichtungen ausgerüstet sein:

1 oder 2 Scheinwerfer für Fernlicht
1 oder 2 Scheinwerfer für Abblendlicht
2 Fahrtrichtungsanzeiger auf jeder Seite
2 oder 3 Bremsleuchten, wobei am Beiwagen nur eine einzige angebracht sein darf
2 oder 3 Begrenzungsleuchten, wobei am Beiwagen nur eine einzige angebracht sein darf
2 oder 3 Schlussleuchten, wobei am Beiwagen nur eine einzige angebracht sein darf
1 Kennzeichenleuchte
1 nicht dreieckiger Rückstrahler hinten.

Verboten: bei ausreichender Straßenbeleuchtung, abgestelltem Fahrzeug, entgegenkommendem Fahrzeug (wenn der Lenker dadurch geblendet werden würde), beim Fahren hinter Kraftfahrzeugen (in geringem Abstand und ohne zu überholen), vor Fußgänger-Gruppen, im Ortsgebiet.

Tagfahrlicht: erlaubt nur tagsüber, wenn bei guter Sicht alleine verwendet.

Nebelscheinwerfer: immer nur gemeinsam mit „Rundumbeleuchtung“ im Falle witterungsbedingter Sichtbehinderungen. Erlaubt auch bei Tag und guter Sicht.

Nebelschlussleuchten: bei witterungsbedingten Sichtbehinderungen zusätzlich zum Abblendlicht. Zu beachten ist, dass in manchen Ländern für Fahrzeuge mit Xenon- oder Neonleuchten, LED etc. das Mitführen von Ersatzlampensets für Brems- und Blinkerleuchten empfohlen wird.[/i]
erfolgloser Russenkurbelwellenfeinwuchter, und anerkannter Legastheniker.
Wer einen Rechtschreibfehler findet, darf ihn behalten :-)
Benutzeravatar
andi
Vielschreiber
 
Beiträge: 6800
Registriert: So 18 Nov, 2007 19:52
Wohnort: Ardagger Markt (Österreich)

Re: Linke Lenkerschaltereinheit gesucht.

Beitragvon KNEPTA » Sa 22 Apr, 2023 18:24

Und nicht darauf verzichten ein paar Sicherungen zu verbauen. Nur eine ist sch......... wenn die durchbrennt hast ned mal mehr einen Zyndfunken.
Und vielleicht is nur das Rücklicht hin, war bei der AWO vom Justus so


Das war zur Themaverfehlung gemeint. :wink: ich hab nirgends geschrieben dass nur eine Sicherung verbaut is und im Rücklicht sind zwei funktionierende und mit neuen Kabeln versehene Birnen. Das hab ich vermutlich vergessen zu erwähnen
Aber vermutlich i bin zu müde...
Russe und Salz, dann zerfallt´s !
Bdd. Ein Tag wie eine Woche.
Nix is gölber wie Gölb wie Gröllgölb sölber

Membää der KOG, Sektionsdirektor Alpen, Berge und Zeuch
Benutzeravatar
KNEPTA
AiA Sektionschef
 
Beiträge: 19001
Registriert: Do 09 Jun, 2005 12:57
Wohnort: Niklasdorf

Re: Linke Lenkerschaltereinheit gesucht.

Beitragvon andi » Sa 22 Apr, 2023 19:10

Alles gut Uwe, nein hast nicht erwähnt, is aber auch völlig egal, mir ist das nur zum Thema Elektrik und neu machen eingefallen, und ich hab's erwähnt.
Ohne Hintergedanken oder Anspielungen!
Is halt wie in einer ganz normalen Diskussion/Gespräch, da kommen alle möglichen Themen, und man setzt sich daraus zusammen was man braucht.
Behält vieles im Hinterkopf, und hat es zur Hand wenn man mal in die Situation kommt, wo man es möglicherweise anwenden kann.
Oder man hat sich gemerkt, wer zu welchem Thema Erfahrung hat, oder was wo im Regal liegt, oder wer welches Werkzeug hat .......
Wenn man alles immer nur streng fokussiert, kommt es schnell zu einem Tunnelblick :wink:
Und das ist ein furchtbar einengendes Gefühl, ich mag es wenn die Gedanken fliegen lernen.
Und wenn man dabei in einer Sackgasse landet, ist das OK, dann weis man wie es nicht geht :smt023
Oder wenn zusätzliche ergänzende Informationen einem nahelegen alles noch mal zu überdenken, dann macht man das, ist doch spannend, wenn man einen anderen Sichtwinkel dargestellt bekommt.
Das geschriebene Wort lässt halt sehr viel Interpretationsspielraum zu.
Dazu könnte man noch vieles schreiben, aber das ist nicht fokussiert genug :wink:

lg
Andi
erfolgloser Russenkurbelwellenfeinwuchter, und anerkannter Legastheniker.
Wer einen Rechtschreibfehler findet, darf ihn behalten :-)
Benutzeravatar
andi
Vielschreiber
 
Beiträge: 6800
Registriert: So 18 Nov, 2007 19:52
Wohnort: Ardagger Markt (Österreich)

Re: Linke Lenkerschaltereinheit gesucht.

Beitragvon KNEPTA » Sa 22 Apr, 2023 20:00

Passt scho, is a bisserl viel derzeit, ich schreib eh nix mehr, macht des nicht runder des Radl.
Danke an alle fürs Mitdenken.
Uwe
Russe und Salz, dann zerfallt´s !
Bdd. Ein Tag wie eine Woche.
Nix is gölber wie Gölb wie Gröllgölb sölber

Membää der KOG, Sektionsdirektor Alpen, Berge und Zeuch
Benutzeravatar
KNEPTA
AiA Sektionschef
 
Beiträge: 19001
Registriert: Do 09 Jun, 2005 12:57
Wohnort: Niklasdorf

Vorherige

Zurück zu Suche

Wer ist online?

Mitglieder in diesem Forum: 0 Mitglieder