Einphasen Lima im Vorkriegsmopped ohne Batterie?

Hier geht es um AiA-taugliche Motoren, Maschinen, Fahrzeuge. Wyrdiges Zeug kwasi :D

Re: Einphasen Lima im Vorkriegsmopped ohne Batterie?

Beitragvon Zimmi » Mo 19 Jan, 2026 10:33

Richy hat geschrieben:
Zimmi hat geschrieben:Ich bin zwar auch nicht so der Elektro-Experte, aber ich finde es merkwyrdig, dass der Hallregler durchbrennt (was nach meiner Einschätzung nach zu viel Spannung und Stromstärke riechen würde), während die Bakterie leer wird (was nicht für ausreichend Spannung und/oder Stromstärke riecht). :gruebel:

Er meinte den Hallgeber des Tachos, das hat mit der Lichtmaschine nichts zu tun.

Wenn der (Fahrrad-?)Tacho mit einer separaten Batterie betrieben ist, gebe ich Dir Recht.
Da der Tacho in dem Zusammenhang mit der ganzen Lima-Problematik erwähnt wurde, hatte ich das so verstanden, als sei der auch an der Lima angeschlossen. :gruebel:
@Heiko: Sag mal was dazu... :grin:
Do not take life too seriously. You will never get out of it alive.
- Elbert Hubbard -
Benutzeravatar
Zimmi
Vielschreiber
 
Beiträge: 5034
Registriert: Do 31 Aug, 2017 11:07
Wohnort: öschtliche Ooooschdalb

Re: Einphasen Lima im Vorkriegsmopped ohne Batterie?

Beitragvon KNEPTA » Mo 19 Jan, 2026 12:47

Zimmi hat geschrieben:...Batterie ...


Danke
Russe und Salz, dann zerfallt´s !
Bdd. Ein Tag wie eine Woche.
Nix is gölber wie Gölb wie Gröllgölb sölber

Membää der KOG, Sektionsdirektor Alpen, Berge und Zeuch
Benutzeravatar
KNEPTA
AiA Sektionschef
 
Beiträge: 19149
Registriert: Do 09 Jun, 2005 12:57
Wohnort: Niklasdorf

Re: Einphasen Lima im Vorkriegsmopped ohne Batterie?

Beitragvon Richy » Mo 19 Jan, 2026 13:37

Er schreibt, die Batterie sei dauernd leer. Also würde ich eine Überspannung ausschließen.
Einzig Spannungsspitzen wären noch möglich, vor allem, wenn sonst keine Elektronik im Mopped ist, wäre das ein Indikator dafür.
Das beste Werkzeug ist ein Tand in des tumben Toren Hand.
(eigene Erfahrung)
Benutzeravatar
Richy
Vielschreiber
 
Beiträge: 9565
Registriert: Mi 30 Sep, 2009 21:28
Wohnort: Tal der Ahnungslosen

Re: Einphasen Lima im Vorkriegsmopped ohne Batterie?

Beitragvon Straßenschrauber » Mo 19 Jan, 2026 15:37

Ich finde eher den mit der für-Kubota-Lima mitgelieferten schwarzen Kasten und dessen Beschaltung verdächtig.
~-o|-
Straßenschrauber
Vielschreiber
 
Beiträge: 8530
Registriert: Mo 15 Okt, 2012 20:25

Re: Einphasen Lima im Vorkriegsmopped ohne Batterie?

Beitragvon Arne » Mo 19 Jan, 2026 16:47

hat da eigentlich schonmal einet sowas wie Spannungen gemessen ?
was kommt an der Batterie bei welchen Drehzahlen und Last überaupt an und danach nach Ursachen und Lösungmöglichkeiten suchen.
Meine Kristallkugel is leider gerade nicht einsatzbereit.
Arne
Vielschreiber
 
Beiträge: 5692
Registriert: Di 22 Sep, 2009 14:38

Re: Einphasen Lima im Vorkriegsmopped ohne Batterie?

Beitragvon Dreckbratze » Mo 19 Jan, 2026 17:05

Wieso, Birne kaputt? :weg:
The idea is to die young as late as possible
Benutzeravatar
Dreckbratze
Vielschreiber
 
Beiträge: 22725
Registriert: Mo 27 Jun, 2005 20:16

Re: Einphasen Lima im Vorkriegsmopped ohne Batterie?

Beitragvon KNEPTA » Mo 19 Jan, 2026 17:53

Richy hat geschrieben:Er schreibt, die Batterie sei dauernd leer. Also würde ich eine Überspannung ausschließen.
Einzig Spannungsspitzen wären noch möglich, vor allem, wenn sonst keine Elektronik im Mopped ist, wäre das ein Indikator dafür.


So a Bleigel mag vieles nicht, auch Spannungsspitzen. Die Birnen sind net hin weil die Batterie, wenn sie noch net ganz hin is des wegpuffert. Is sie ganz hin oder leergekocht kommen die Birnen dran.
Is des Trumm eigentlich a Regler-Gleichrichter ? Vermutlich ja. Wenn da was falsch angeschlossen is bekommen die Birnen Wechselstrom und leuchten wunderbar wie viele von uns wissen, aber die Batterie fängt mit Wechselstrom nix an und entleert sich bei wenig Drehzahl.
Arne hat wieder mal recht. Messen.

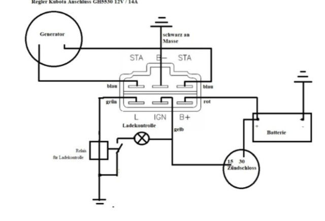
So wie ich das seh braucht der Regler 5 Anschlüsse. 2mal Lima blau, Masse schwarz, Dauerplus zur Batterie rot und geschaltetes + gelb grün kann weg.
Dateianhänge
Screenshot_20260119-175830_Chrome.jpg
Russe und Salz, dann zerfallt´s !
Bdd. Ein Tag wie eine Woche.
Nix is gölber wie Gölb wie Gröllgölb sölber

Membää der KOG, Sektionsdirektor Alpen, Berge und Zeuch
Benutzeravatar
KNEPTA
AiA Sektionschef
 
Beiträge: 19149
Registriert: Do 09 Jun, 2005 12:57
Wohnort: Niklasdorf

Re: Einphasen Lima im Vorkriegsmopped ohne Batterie?

Beitragvon Heiko » Mo 19 Jan, 2026 20:43

IMG_20230523_172148.jpg
Ich versuche nochmal zusammen zu fassen.
Die Batterie ist eine normale Blei-Batterie in Miniversion. https://www.kickstarter.de/wartungsfrei ... raeder-12v Also keine Gelbatterie. Sie schien sich meist über einen längeren Zeitraum zu entladen. Hab also ständig ein Ladegerät dran. Allerdings hatte ich es auch schonmal, dass sie am nächsten Morgen leer war. Und dann musste ich halt ohne Licht zurück fahren. Wenn die Batterie auch noch so schwach ist, aber doch irgendwie 12V aufbringt, reicht es um den Regler frei zu schalten, damit er lädt. Wenn die Spannung drunter ist, dann schaltet der Regler gar nicht erst frei und es wird nix geladen.
Ich hatte das ganze schonmal gemessen. Ich meine bei Leerlauf kamen da knapp über 12 Volt raus. Bei Drehzahl allerdings die vollen 14 Volt. Bin aber nicht mehr ganz sicher. Müsste ich nochmal messen. Ich erinnere mich aber an das Licht. Schwächer bei Leerlauf, stärker bei Drehzahl. Die Leerlaufkontrollleuchte geht sofort nach dem Start aus. Also scheint das Ding zu laden.
Mit der Batterie habe ich immer irgendwie Ärger gehabt. Bei meiner Honda war die ständig kaputt. Daher stehe ich der halt skeptisch gegenüber. Muss aber nix heißen. Kann genauso gut an mir liegen.
Zum Stromplan: ich habe nochmal den Schaltplan angehängt, der mit geliefert wurde. Ich fast der gleiche. Allerdings habe ich Rot und Gelb zusammen gelegt. Ich habe beim recherchieren zu einem anderen Regler irgendwas davon gelesen, dass, wenn man die zwei Kabel zusammen legt, ein kontinuierlicher, kleiner Kriechstrom läuft. Vielleicht ist da was dran.
Ich habe kein Zündschloss. der Strom läuft über einen alten Bakelitschalter am Lenker, der auch von Fahr- auf Fernlicht schaltet. Auch dort könnte ein Kriechstrom sein.
Aus all diesen Gründen hätte ich gerne einen Regler der nicht auf die 12Volt der Batterie angewiesen ist. Da scheint mir der Vape Regler genau der richtige zu sein. https://www.powerdynamo.biz/deu/parts/reg_cond.htm Dieser Regler hat zwei AC Eingänge und je einen Plus und Minus Ausgang. Da braucht es scheinbar nichtmal ein Zündschloss oder sonstiges. Integriert ist ein Kondensator, der Spitzen glättet, sodass man den auch ohne Batterie fahren kann. Aber auch mit Batterie ist das kein Problem. Scheint mir rundrum eine super einfache Lösung zu sein.
Dann ist da der elektronische Tacho. Der ist vom MMB. https://www.kolliesparts.com/de/mini-el ... hwarz.html (am Ausreizen der Tachoskala arbeite ich noch...) Der erste Halsensor schien regelrecht gekocht. Keine Ahnung woran das liegt. Der zweite scheint auch vor einer Weile den Dienst eingestellt zu habe. Ich kann das nicht messen und muss es einfach durch Teiletausch ausprobieren. Halsensoren brauchen 12V. Deshalb versuche ich es jetzt einfach mal mit einem Reedsensor. Der bekommt keinerlei Strom vom Tacho, sondern produziert sein Signal mit einem Magneten der am Sensor vorbei läuft. Komischerweise scheint der Tacho an sich kein Problem zu haben. Aber der Tacho ist ein separates Problem. Allerdings habe ich auch entschieden die Batterie drin zu lassen. Einfach um dem Tacho möglichst stabile 12V zu liefern.
Warum ein elektronischer Tacho? Einfach weil ich keine mechanische Lösung gefunden habe.
Dann gibt es die Idee, die alte DC Lima zu restaurieren. Riemenscheibe fehlt, kann man aber scheinbar irgendwie fertigen. Wickeln lässt sich aber nur die Feldwicklung. Der Anker scheinbar nicht. Günstig ist das ganze auch nicht wirklich. Andreas Osterhaus jedenfalls klang nicht gerade optimistisch und hat zu einer Permanetmagnet-Lima gebraucht geraten. Das ist dann im Prinzip das gleiche, was ich jetzt schon dran habe.
Die ganze Sache mit dem Messen mache ich in der nächsten Zeit. Versprochen :grin: Es ist halt nur immer nervig alles zusammen zu bauen und wieder auseinander (Tank, Sitz, etc.). Außerdem schmeiße ich die Kiste nur ungerne mal eben zum kurzen Messen an. Meint: ich versuche mich erstmal daran den idealen Regler zu finden und eine Weile darüber nachzudenken, was die beste Lösung wäre und warum ich die ganzen Probleme überhaupt habe.
Ich werde auf jedenfall erstmal meinen Stromlaufplan studieren und messen, ob ich einen Kriechstrom habe. Das wäre ein guter Anfang.
Momentan tendiere ich zum Vape-Regler, da der mir scheinbar langfristig das System einfacher und das Leben leichter macht. Und vielleicht doch nochmal die Minibatterie wechseln.
Heiko
Wenigschreiber
 
Beiträge: 296
Registriert: Mo 10 Okt, 2022 20:00
Wohnort: Essen

Re: Einphasen Lima im Vorkriegsmopped ohne Batterie?

Beitragvon Aynchel » Di 20 Jan, 2026 08:37

gegen Spannungsspitzen hat mir der Hansen mal Schutzdioden empfohlen, die ich mittlerweile in allen Mopeds verbaut habe

Bild

Aynchel hat geschrieben:
hiha hat geschrieben:Der Lieblingsschwager hats bei seiner R1100 ans Entlastungsrelais gehängt, und seitdem fehlt sich nix mehr.
@aynchel
Welche Dioden hast Du verbaut? Falls ich die auch mal brauchen sollte :-)

Gruß
Hans


moin Hans
eine TVS Diode P6KE20A-E3/54
sie macht zwischen 19 und 27V auf

https://www.buerklin.com/de/p/littelfus ... _BEALw_wcB

sie holt schon so einiges an Flicker ausm Bordnetz

Bild

Bild

im Endeffekt lag es aber nicht an den Spannungsspitzen
sondern an der Signaladern Hallgeber 2 im Hauptkabelbaum zwischen Blockstecker des Hallgeber und der dem Bordrechner
sie hatte massiven Kupferwurm Befall
als ich die Litze den langen Weg aufgeschnitten habe kam da nur noch grüner Brösel zum Vorschein

die 11er Zugmaschine war von 20Jahre Winterbetrieb derart verrottet, dass ich sie geschlachtet habe
eine salzfreie 11er steht längst hier, ich kam noch nicht zum Neuaufbau
Aynchel aus Meddersheim


ich könnte die BIG auch mit 5,5l daher fahren, aber das wäre Spritverschwendung ;-)
Benutzeravatar
Aynchel
Vielschreiber
 
Beiträge: 4976
Registriert: Mo 26 Jan, 2015 13:09

Re: Einphasen Lima im Vorkriegsmopped ohne Batterie?

Beitragvon KNEPTA » Di 20 Jan, 2026 09:52

Ich würde meinen dass ohne schaltbares + zum Regler sich sowieso die Batterie über den Regler und die Lima entleert.
Einen kleinen Batterietrennschalter rein und das Problem ist beseitigt.
Mehr Strom im Leerlauf->kleinere Scheibe.
Russe und Salz, dann zerfallt´s !
Bdd. Ein Tag wie eine Woche.
Nix is gölber wie Gölb wie Gröllgölb sölber

Membää der KOG, Sektionsdirektor Alpen, Berge und Zeuch
Benutzeravatar
KNEPTA
AiA Sektionschef
 
Beiträge: 19149
Registriert: Do 09 Jun, 2005 12:57
Wohnort: Niklasdorf

Re: Einphasen Lima im Vorkriegsmopped ohne Batterie?

Beitragvon Arne » Di 20 Jan, 2026 10:31

du solltest mal anfangen zu messen.
bei deinem Stromlaufplan kann sich die Batterie nicht so schnell entladen, da bei aus kein geschlossener Stromkreis.
Der Generatorschalter macht mich stutzig für was is der ?
Wie gesagt miss mal , was für eine Last hast du , wie hoch ist die Batteriespannung vor der Fahrt (Motor aus), wie hoch ist die Batteriespannung ohne Last ( Motor läuft),
Wie hoch ist die Batteriespannung mit Last und zum Ende was für eine Batteriespannung hast du nach der Fahrt.
Sollte mit jedem Multimeter auch für Laien zu bewerkstelligen sein.
Für Dummies sollte ein Gleichrichter und eine wohl gewählte Z-Leistungsdiode für die Anforderungen völlig ausreichen.
Arne
Vielschreiber
 
Beiträge: 5692
Registriert: Di 22 Sep, 2009 14:38

Re: Einphasen Lima im Vorkriegsmopped ohne Batterie?

Beitragvon KNEPTA » Di 20 Jan, 2026 13:05

Geschrieben hat er dass er beide Kabel, Dauerplus UND geschaltenes + über den Bakelit Schalter angeschlossen hat. Ob und was der schaltet ist die Frage. Der Plan ist nur der mitgelieferte Schaltplan.
Oder bin ich ob der massiven Kaffeesudleserei schon völlig verwirrt :ugly:
Russe und Salz, dann zerfallt´s !
Bdd. Ein Tag wie eine Woche.
Nix is gölber wie Gölb wie Gröllgölb sölber

Membää der KOG, Sektionsdirektor Alpen, Berge und Zeuch
Benutzeravatar
KNEPTA
AiA Sektionschef
 
Beiträge: 19149
Registriert: Do 09 Jun, 2005 12:57
Wohnort: Niklasdorf

Re: Einphasen Lima im Vorkriegsmopped ohne Batterie?

Beitragvon Heiko » Di 20 Jan, 2026 20:00

Aynchel hat geschrieben:gegen Spannungsspitzen hat mir der Hansen mal Schutzdioden empfohlen, die ich mittlerweile in allen Mopeds verbaut habe

Das merke ich mir mal. Vielleicht besonders für den elektronischen Tacho. Wie und wo baut man die denn ein?
Heiko
Wenigschreiber
 
Beiträge: 296
Registriert: Mo 10 Okt, 2022 20:00
Wohnort: Essen

Re: Einphasen Lima im Vorkriegsmopped ohne Batterie?

Beitragvon Heiko » Di 20 Jan, 2026 20:04

Arne hat geschrieben:du solltest mal anfangen zu messen.
Für Dummies sollte ein Gleichrichter und eine wohl gewählte Z-Leistungsdiode für die Anforderungen völlig ausreichen.

:lol: Hier am anderen Ende kommt nur Elektronik Latein an :lol: Hier sitzt definitiv ein Elektronik-Dummi...
Aber mit dem Messen hast du natürlich Recht! Ich werde mich mal dran setzen. Den Ladezustand und die Ladespannung kann ich auch problemlos im Betrieb messen.
Heiko
Wenigschreiber
 
Beiträge: 296
Registriert: Mo 10 Okt, 2022 20:00
Wohnort: Essen

Re: Einphasen Lima im Vorkriegsmopped ohne Batterie?

Beitragvon Heiko » Di 20 Jan, 2026 20:06

KNEPTA hat geschrieben:Geschrieben hat er dass er beide Kabel, Dauerplus UND geschaltenes + über den Bakelit Schalter angeschlossen hat. Ob und was der schaltet ist die Frage. Der Plan ist nur der mitgelieferte Schaltplan.
Oder bin ich ob der massiven Kaffeesudleserei schon völlig verwirrt :ugly:

Stimmt genau. Auch das würde der simple Vape Regler lösen. Da gibt es nix geschaltetes und ungechaltetes. Da kommt nur Plus und Minus raus. Wobei ich auch da das Plus über den Bakelit Schalter trennen würde.
Heiko
Wenigschreiber
 
Beiträge: 296
Registriert: Mo 10 Okt, 2022 20:00
Wohnort: Essen

VorherigeNächste

Zurück zu Alteisentreiberisches

Wer ist online?

Mitglieder in diesem Forum: 0 Mitglieder